Úvod
Měření rezonančních kmitočtů
krystalů je jiná problematika a bude předmětem dalšího článku. V
praxi jsem se však setkal s případem, kdy jsem potřeboval zjistit:
a) Zda krystal kmitá v obvyklém zapojení ? b) Jaký je
kmitočet krystalového oscilátoru v obvyklém (často používaném)
zapojení ?
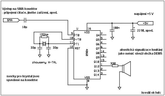
Měření
K měření je použit jednoduchý
přípravek, který jsem popsal kdysi zde. Přípravek obsahuje
obvod 4060, který obsahuje oscilátor, ve kterém kmitá většina
krystalů. Jedná se o typické zapojení, které používá mnoho čipů,
které obsahují krystalový oscilátor. Obvod obsahuje mnohostupňovou
binární děličku. Kmitočet oscilátoru je:
a) Vyveden na
konektor, kde můžeme čítačem měřit kmitočet. b) Vydělen
děličkami a zaveden do vložky DEMŠ, která slouží jako akustický
měnič. Po připojení vložka DEMŠ hlasitě píská.
Schéma zapojení
je pod textem. V zapojení jsem
použil kondenzátory 33 pF, se kterými mi kmitají všechny krystaly,
které mám. Pohled na desku je pod schématem. |
 |
|
 |
 |
Na měřeném krystalu je uvedena hodnota 10.000 MHz. V zapojení
je krystal zatížen sériovou kapacitou (kondenzátory v resonančním
obvodu oscilátoru). Čítač, který při měření ukazuje na kmitočtu 10
MHz hodnotu kmitočtu přesně (multiplikativní chyba nelze na tak
nízkém kmitočtu zjistit), ukazuje kmitočet oscilátoru o 570 Hz
vyšší. |
|
|
|
|
|